
STAT1003 – Statistical Techniques
Dr. Emi Tanaka
Australian National University
These slides are best viewed on a modern browser like Google Chrome on a desktop or laptop. Some interactive components may require some time to fully load.


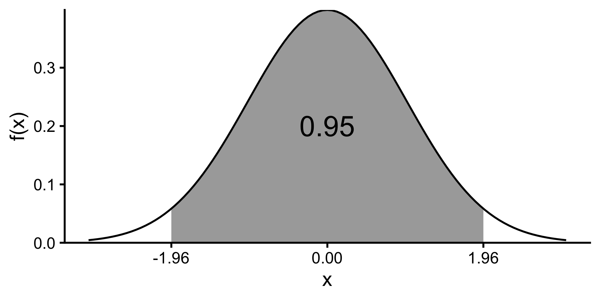
\[\begin{align*} & P\left(-1.96 < \frac{\bar{X} - \mu}{\sigma/\sqrt{n}} < 1.96\right) \approx 0.95\\ &\quad = P\left(-1.96\frac{\sigma}{\sqrt{n}} < \bar{X} - \mu < 1.96\frac{\sigma}{\sqrt{n}}\right) \\ &\quad = P\left(\bar{X}-1.96\frac{\sigma}{\sqrt{n}} < \mu < \bar{X}+1.96\frac{\sigma}{\sqrt{n}}\right) \\ \end{align*}\]
Therefore, a 95% confidence interval for \(\mu\) is \[\left(\bar{X}-1.96\frac{\sigma}{\sqrt{n}},\;\bar{X}+1.96\frac{\sigma}{\sqrt{n}}\right).\]

\[\left(\bar{X}-z^*_{\alpha/2}\frac{\sigma}{\sqrt{n}},\;\bar{X}+z^*_{\alpha/2}\frac{\sigma}{\sqrt{n}}\right)\]
where \(z^*_{\alpha/2}\) is the critical value such that \[P(Z < z^*_{\alpha/2}) = 1 - \alpha/2\] for \(Z \sim N(0,1)\).
Suppose we repeat the experiment many times and construct a \(100(1 - \alpha)\%\) confidence interval from each sample. We expect that approximately \(100(1 - \alpha)\%\) of those intervals will contain the true parameter value.
\[\left(\bar{X}-z^*_{\alpha/2}\frac{\sigma}{\sqrt{n}},\;\bar{X}+z^*_{\alpha/2}\frac{\sigma}{\sqrt{n}}\right)\]

\[ \frac{\bar{X}-\mu}{s/\sqrt{n}} \sim t_{n-1} \]
\[ \left( \bar{X}-t^*_{n-1,\alpha/2}\frac{s}{\sqrt{n}},\; \bar{X}+t^*_{n-1,\alpha/2}\frac{s}{\sqrt{n}} \right) \]
where \(t^*_{n-1,\alpha/2}\) is the critical value such that \[P(T < t^*_{n-1,\alpha/2}) = 1 - \alpha/2\] for \(T \sim t_{n-1}\).
Does it really make a difference if you use the t-distribution instead of the normal distribution when \(\sigma\) is unknown? Let’s find out by simulating confidence intervals using both methods.
A random sample of 30 households was selected as part of a study on electricity usage, and the number of kilowatt-hours (kWh) was recorded for each household in the sample for the March quarter of 2006. The average usage was found to be 375kWh sample standard deviation is 91.5kWh. Find a 99% confidence interval for the mean usage in the March quarter of 2006.
A \(100(1 - \alpha)\%\) confidence interval for \(p\) is given by
\[\left(\hat{p} - z^*_{\alpha/2}\sqrt{\frac{\hat{p}(1-\hat{p})}{n}},\;\hat{p} + z^*_{\alpha/2}\sqrt{\frac{\hat{p}(1-\hat{p})}{n}}\right)\]
A random sample of 100 preschool children in Bruce revealed that only 62 had been vaccinated. Provide an approximate 90% confidence interval for the proportion vaccinated in that suburb.
A \((1 - \alpha)100\%\) confidence interval for the mean \(\mu\) is of the form:
\[\text{Point Estimate} \pm \text{Critical Value} \times \text{Standard Error of Point Estimate}.\]

STAT1003 – Statistical Techniques