
STAT1003 – Statistical Techniques
Dr. Emi Tanaka
Australian National University
These slides are best viewed on a modern browser like Google Chrome on a desktop or laptop. Some interactive components may require some time to fully load.
0.0005 + 0.1741 + 0.5780 + 0.2411 + 0.0064 \(\approx\) 1
For large sample size and small bin width, the histogram approximates the probability density function of the population distribution.
\[P(a < X < b) =\int_a^b f_X(x)dx.\]

Consider the function
\[f_X(x) = \begin{cases} 4x & \text{for } 0 < x < 0.5 \\ 4 - 4x & \text{for } 0.5 \leq x < 1 \\ 0 & \text{otherwise} \end{cases}\]

The expected value (or population mean) of a continuous random variable \(X\) is defined to be: \[\mu = E(X) = \int_{-\infty}^\infty xf_X(x)dx.\]
\[\begin{align*} E(X) &= \int_{-\infty}^\infty xf_X(x)dx\\ &= \int_0^{0.5} 4x^2 dx + \int_{0.5}^1 x(4 - 4x) dx\\ &= 4 \times \frac{0.5^3}{3} + 4 \times \left(\frac{1^2}{2} - \frac{0.5^2}{2}\right) \\ &\quad - 4 \times \left(\frac{1^3}{3} - \frac{0.5^3}{3}\right)\\ &= 0.5 \end{align*}\]
The (population) variance of a continuous random variable \(X\) is defined to be: \[\sigma^{2}=\text{Var}(X)=E\left((X-\mu)^{2}\right)=\int_{-\infty}^{\infty}(x-\mu)^{2} f_X(x) d x.\]
\[\text{Var}(X)=E\left(X^{2}\right)-(E(X))^{2}=\left(\int_{-\infty}^{\infty} x^{2} f(x) d x\right)-\mu^{2}\]
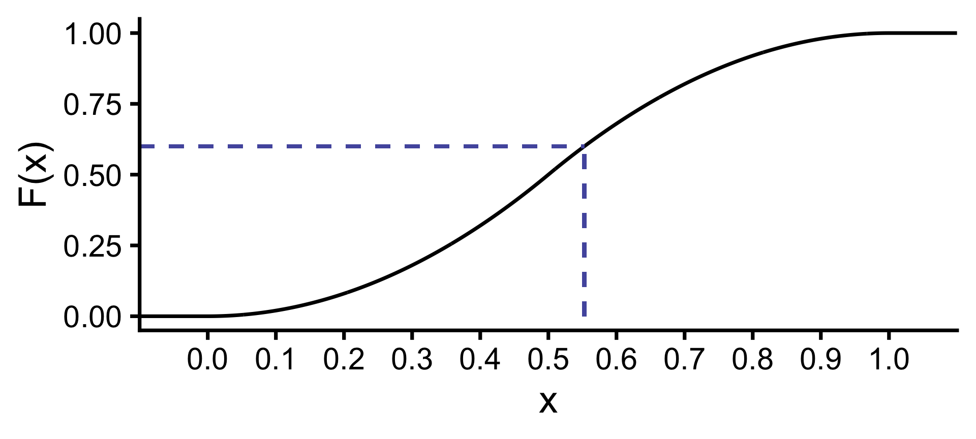
The cdf is given by
\[F_X(x) = \begin{cases} 0 & \text{for } x \leq 0 \\ 2x^2 & \text{for } 0 < x < 0.5 \\ 4x - 2x^2 - 1 & \text{for } 0.5 \leq x < 1 \\ 1 & x \geq 1 \end{cases}\]

For a distribution with a pdf \(f_X(x)\), what is the 60-th percentile?
\[q \approx 0.553\]



STAT1003 – Statistical Techniques